医院概况
院务公开
就医指南
科室专家
医疗特色
医院专题
医院概况
医院介绍
领导信息
人员结构
交通指南
发展规划
院容院貌
医疗设备
专家介绍
院务公开
医院动态
通知公告
人才招聘
预决算信息
“三公”经费
就医指南
就诊流程
出诊表
门诊须知
住院须知
服务承诺
咨询电话
专家出诊时间
医保专区
预约挂号
价格查询
科室专家
康复医学科
肾病专科
老年病医学科
消化内科
内分泌科
骨科、创面修复科
眼科
妇产科
儿科
呼吸与危重症医学科
皮肤科
急诊科
泌尿外科
中医科
普通外科
神经科
体检科(健康管理中心)
放射科
超声科
检验科
重症医学科
麻醉科
医疗特色
妇科腹腔镜手术
肾病特色治疗
体外反搏
胶囊内镜系统
党建天地
党建天地
教育实践活动
工会
团委
妇委会
医院专题
党建天地
科研教学
安全生产
健康教育
健康护理
网站信息
版权声明
法律责任
隐私声明
联系我们
网站地图
采购公告
采购公告
公告公示
采购公告
采购结果
当前位置:
首页
>
院务公开
>
通知公告
>
采购公告
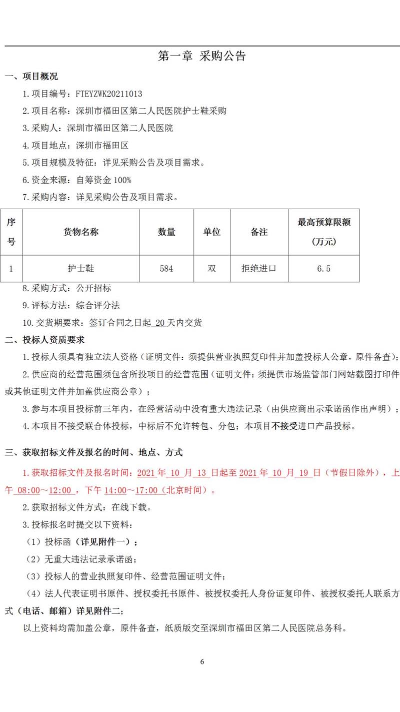
护士鞋招标文件
发布时间: 2021.10.13
来源:福田区第二人民医院
附件:
护士鞋招标文件.docx
分享到:
【打印本页】
【关闭窗口】